このページは、
【講座】真空管オーディオ講座Step2 真空管+ICで作るヘッドホンアンプ
の追加情報を記載しています。

ヘッドホンやイヤホン(以下、EMSD: Ear-mounted sound device/耳介装着音響装置と呼称)を用いたリスニング環境において、ヘッドホンアンプ(以下、特に断りがない限り「アンプ」と略記)の保護回路は聴覚と機器の両方を守るために不可欠な要素です。
本レポートでは、「音の大きさ」とは何か?を明確にするところから始めて、アンプの出力と音の大きさの関係を数式で表現します。これにより、アンプの適正出力やポップノイズの許容値についての定量的な指標を得ます。最後に保護回路の必要性・設計例について解説します。

※「イヤホン電卓」について
アンプ出力電圧とEMSDの音の大きさの関係を簡単に計算できる「イヤホン電卓(Web計算機)」の試作品と、その解説を末尾に載せました。
アンプの設計ツールとしても使えるように工夫してあります。

目次

「音の大きさ」とは何か?

音は音源から発生して空気中に拡散します。その音が耳に届き、鼓膜が振動すると脳が音として認識します。
音楽を聞く場合には、音源にスピーカーやEMSDを使います。いずれも信号源で生成した電気信号をオーディオアンプに入力し、音源の振動板を動かして音波を発生し、その音波を鼓膜でキャッチすることで音楽を楽しむことができます。

音源は電気のパワー(電力)を「音響パワー」に変換します。音源の振動板で空気を動かすことにより、電力は空気の振動となり「音響パワー」となります。

「音響パワー」とは「シャワーから出る水」のイメージです。シャワーヘッドの穴の1個から出る水の圧力が常に一定だと仮定した場合、穴が100個の場合と1000個の場合を比較すると、どちらのシャワーヘッドも1個の穴から出る水の水圧は同じですが、1000個の方が10倍のパワーを持っています。シャワーヘッドから出る水が空間に広がって行った場合、遠くに行くほど空間平面内の水流の密度が減って行きます。しかしシャワーヘッドの穴が多い方が密度は大きくなります。また空間平面の方向の取り方によっても密度が変わります。シャワーヘッドに平行な面が最大となり垂直方向に近づくにつれて減っていきます。これが「音響パワー密度 又は 音響インテンシティ(音響強度)」と定義される量であり「量」と「方向」を持ったベクトル値です。

シャワーヘッドから出る1本毎の水の圧力は同じなので、皮膚に当たる水流の面積が大きくても小さくても皮膚の圧力センサーが感じる圧力は変わりません。しかし皮膚の圧力センサーは面で分布しているので、単位面積内に当たる水量、水流の方向を感知することができます。すなわち「パワー密度」を感知することができます。

一方、片方の耳で音を聞く場合を考えます。鼓膜は圧力(音圧)を感知しますが圧力センサーは片耳に対して1個だけです。そのため人間が片耳で感知できる「音の大きさ」は「音圧」だけです。両耳で聞く場合には左右で聞き取る音の音圧差や位相差で、ある程度の「音響パワー密度」を検知することはできますが、基本的に「音の大きさ」は「音圧」として感じ取っています。

騒音の抑制、響きの良い音楽ホールの設計、など機械や建築物の音響設計においては「音の大きさ」と「音の強さ」の2種類が重要な指標となります。そのため「音の大きさ」の指標は、次のように定められています( JIS Z 8106 : 2000音響用語 )
 音の大きさ:「音圧」 単位 [ Pa(パスカル)又は N(ニュートン)/平方メートル] スカラー量
 音の強さ:「音響パワー密度 又は 音響インテンシティ(音響強度)」 単位 [ W(ワット)/平方メートル] ベクトル量

20世紀には「音の大きさ」を規定する量と単位として、人間が主観的に感じる尺度に基づいた「音量 単位 [フォン]」が使われていたため、現在でも「音量」という言葉が通称として使われています。しかし、このレポートでは「音量」という表現を使わず「音圧」の用語だけを使用します。
また「音が大きい/小さい」という表現は「音圧が高い/低い」と同義です。
※アンプ操作の説明などで「音量」を使用した方が自然な場合には「音量」を使用する場合があります。

「音の大きさ」の表現について

「音の大きさ」を表す表現として、絶対量を表わす表現の他に、大小の比較を表す表現があります。
 音の「大きさ」を表す「音圧」⇒「聴覚の健康を保つための適正音圧」
 音の「大小比較」を表す「音圧レベル」⇒「鳥のさえずり から 雷鳴 までの幅広い音圧レベル」

音の「大小」は「音圧の基準値」に対する倍率で規定します。物理的には「倍」なので単位はありませんが、後で説明する理由により、倍率を対数変換して「音圧レベル」と規定します。単位は「dB」です。
「基準音圧(音圧の基準値)」はp0=20 [ μPa ( マイクロ・パスカル ) ]です。「JIS Z 8106 : 2000音響用語」において規定されています。「1,000Hzで人間が聞き取れる(微小な音の)限界値の音圧」として採用された経緯があります。
任意の音圧を表現する場合、音圧の値を直接示さずにp0を基準として「p0に対する倍率(大きい場合もあれば小さい場合もある)」を求め、この倍率を対数変換した「音圧レベル」で示します。これがいわゆる「音のデシベル」と表現される数値です。
任意の音の音圧をpr [Pa]とし、音圧レベルをPr [dB] とすると次の式で定義されます。( JIS Z 8106 : 2000音響用語)

対数変換することによりprが10倍になる毎にPrには20が加算されます。
対数変換は、掛け算を足し算に変換する変換なので、「小さい音は耳を澄まして聴き、大きい音は意識せず聞く」という人間の耳に備わる圧縮伸長機能に合致した指標(ウェーバー・フェヒナーの法則)となります。

アンプの駆動電力/駆動電圧と音圧の関係

アンプ出力と音圧の関係を数式化します。音を聞くまでの流れを要約すると、
・アンプからEMSDに「電流」を供給すると電流はEMSDのボイスコイルを動かす。
・ボイスコイルに連結された振動板を介して空気を動かす「音響パワー」が発生する。
・振動板から拡散する「音響パワー」の流れを「音響インテンシティ」と規定する。
・この「流れ」が鼓膜に達すると「音圧」として検知され「音」になる。

この一連の流れをエネルギーの流れとして整理します。

(1) この関係より「音圧」と「電流」は比例することが判ります。
EMSDが電磁力で振動板を動かすタイプだとすると、ボイスコイルから振動板の運動までは「入力電流」に比例します。同様にEMSDのインピーダンスを介して「駆動電圧」にも比例します。音響パワーに変換されたところからは入力電流(印加電圧)の2乗に比例し、最後に音圧に変化するところで平方根となり、入力電流(印加電圧)との比例関係に戻ります。

アンプ設計では、アンプのゲイン・位相補償設計などを電圧で行うことが一般的です。一方、EMSDに駆動電圧を印加して振動板を動かす場合は、アンプの出力インピーダンスとEMSDのインピーダンスの比により音圧が変わります。このことよりEMSDの効率を定義する場合は、印加電圧と入力電流の積である「駆動電力(電力)」に対する「音圧」として定義するのが一般的です。

(2) 電気の定義式より「印加電圧」、「入力電流」は「駆動電力」の平方根に比例します。

(3) 以上の関係より、変数を次のように置いて「印加電圧」と「音圧」の関係式を求めます。
・駆動電力:Lp [W]
・駆動電圧:Vd [mV]
・EMSDのインピーダンス:R [Ω]
・EMSDの感度:S [dB/mW](1mWを入力した時の音圧レベル)
・EMSDに1mWを印加した時の音圧:ps [Pa]
・駆動電力Lp [W]の時の音圧:pr [Pa]
・駆動電力Lp [W]の時の音圧レベル:Pr [dB]

a) 駆動電力1mWと駆動電力Lp [W]の 駆動電圧比k を求める

b) 駆動電力Lp[W]での音圧レベルPr [dB]を求める
 1mWでの音圧psと駆動電圧比kを用いて

①より

c) 駆動電圧Vd [mV]での音圧レベルPr [dB]を求める
 ⑥式より

例)EMSD の感度を110dB/mW、インピーダンスを16Ωとすると、駆動電圧Vp=8mVの時の音圧レベルは

d) 音圧レベルPr [dB]を得る駆動電圧Vd [mV]を求める
 ⑥式を変形して⑧式として、③式の関係より

⑧式でLpを求めて⑨式に代入すればVdが算出できる。逐次計算方式なのでプログラム化に適している

例)EMSD の感度を110dB/mW、インピーダンスを16Ωとすると、音圧レベル80 [dB]を得るための駆動電圧は

この式を使うと、アンプの出力と音圧レベルの関係を定量的に把握できるようになります。この計算は関数電卓があれば簡単に計算できます。
更に、関数電卓を使わなくても数値を入力するだけで結果が出るWeb計算機を試作しました。詳細は巻末を参照してください。

駆動電圧と音圧レベルの関係を計算してみると、感度が高くインピーダンスの低いEMSDでは、わずか数十ミリボルトの駆動電圧であっても、耳が耐えられる音圧レベル上限の100dBに達する音圧が得られることが判ります。
EMSDは外耳道にフタをして密閉する形で、鼓膜に振動を伝えるので、スピーカーとは桁違いの高い効率となります。そのため、わずかな電力で大きな音圧を生むことができます。

ポップノイズの発生要因と耳・機器への影響

アンプにEMSDを接続したまま電源のON/OFFを行なうと「ボツッ!」というようなポップノイズが発生することがあります。この発生メカニズムと耳への影響について調べ、防止方法について説明します。

(1) ポップノイズの発生メカニズム
ヘッドホンアンプは「単電源」で構成されることが多いのですが、単電源のアンプでは電源をON/OFFした時のポップノイズは避けられない現象です。
単電源アンプは交流信号の中心(交流的0V⇒交流動作点)を電源電圧の半分(Vcc/2⇒直流動作点)に持ち上げて増幅します。交流信号は直流動作点を中心としてプラスとマイナスの両方向へ均等に振り幅が広がります(増幅)この信号から交流信号だけを取り出してEMSDに加えるとEMSDの振動板もメカ的中立位置を中心に前後へ動き、歪のない音波を発生します。
単電源アンプから交流信号だけを取り出すには、アンプとEMSDの間にコンデンサを入れて直流をカットする必要があります。
このコンデンサが、電源 ON/OFF 時に EMSD を通して急激に充電・放電されることで「ボツッ!」というノイズが発生します。

このコンデンサを省略してEMSDをアンプに直結すると、電源スイッチをONした瞬間にボイスコイルにVcc/2が印加されて発熱します。焼損事故、人身事故となる可能性があるので絶対に省略してはいけません。
±電源を使用して直流動作点を0Vに設定したタイプのアンプでは、このコンデンサを省略できる場合があります。しかし出力デバイスのドリフト、電源の故障、電池の片減り、等による事故の確率は0にはできません。直流動作点が0Vのアンプでも、コンデンサもしくはトランスを採用して、EMSDと電源との分離を行うと安全性が向上します。

(2) 耳や機器への影響
電源電圧を5V、動作点を2.5Vとして「効率110dB、インピーダンス16Ω」のEMSDにコンデンサ充放電電流が流れたと仮定すると、イヤホン電卓の計算では136dBの音圧レベルに相当します。瞬時とはいえ許容レベル100dBの約63倍の音圧に相当するエネルギーでありEMSDにも耳にも大きなダメージを与えます。これは何らかの対策が必須です。
更に電源電圧を12V、動作点を6Vとして、同様の条件で計算すると143.5dBとなります。これは許容レベル100dBの約150倍の音圧であり、1重の危険対策だけでは不十分であり、2重以上の対策が必須であることがわかります。

(3) アンプの取り扱いで行うポップノイズ対策
保護回路以前の0次の保護対策を行った上で、その不備を補う電気的な保護回路を設けることで事故の確率は大幅に減ります。
0次の保護対策とは「アンプ操作の基本を守る」ことです。
以下の手順を忠実に守りましょう。
また、この手順を知らない人、理解できない子供などには使わせない注意が必要です。

【電源ON】
① 音量調整ボリュームを絞り切る。
② EMSDが接続されていないことを確認してから電源をON
③ 一呼吸おいてEMSDを接続する。
④ EMSDを耳に装着する。
⑤ ソースを再生してから、徐々にボリュームを上げて適正音量に設定する。

【電源OFF】
① 音量調整ボリュームを絞り切る。
② ソースを止める。
③ EMSDを抜く。
⑤ 電源OFF

保護回路の設計方法

耳とEMSD を守るためには、電源ON/OFF時のポップノイズを最大でも100dB以下に抑え込む必要があります。
このために必要な「基本的な保護回路(1重)」と、リレーを用いた出力遅延・遮断回路の組み合わせによる「追加の安全回路(2重)」の構成方法について解説します。

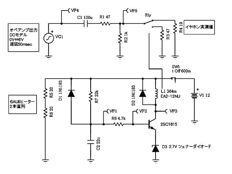
回路の例を下図に示します。この回路は「真空管オーディオ講座Step2 真空管+ICで作るヘッドホンアンプ」で実際に使っている回路です。

(1) 基本的な保護回路
R1とR2が基本的な保護回路です。
R2はEMSDが切り離された状態でもC1 100uFの充放電電流の流れる経路を確保するのが目的です。R2を入れておくと、
「電源ONして、しばらくしてからEMSDをアンプに接続する」
「電源OFFする前にEMSDを抜く」
ことでポップノイズを防止できます。

R1はEMSDを装着したままON/OFFしてしまった時のショックを軽減するのが目的です。「軽減」のみの効果なので完璧ではありませんが、有ると無いでは明確に差が出ます。

「人間は必ず間違える」ので、R2だけでポップノイズを完全に防止するのは不可能です。また、使い方を知らない家族などが、知らない間に使ってしまう可能性も考慮する必要があります。
またR1は値が大きくなるほど保護効果は高くなりますが、アンプの電力効率やダンピング性能にはネガティブとなるので、どこかで妥協する必要があります。

(2) リレー方式による保護
R1、R2の基本的な保護回路に加えて、リレーによりEMSDをアンプから電気的に切り離す回路を付加します。リレー保護回路は自動的に動作する構成にして人間の操作ミスを防ぎます。

① 電源 ON 時(遅延接続)
C1の充電電流は固定抵抗のR3へ流します。R3は「通電しない状態で接点が閉じている側(ノーマリーON)」に接続しておいて「充電電流が無視できる程度まで減少する時間(Ts)」経過後に、アンプ出力をEMSD側に切り替えます。

② 電源 OFF 時(瞬時遮断)
電源電圧がリレー保持電圧を下回った時点(リレーOFF)でリレー接点がノーマリーON側へ切り替わり、C1の放電経路をR3へ切り替えます。

③ 回路の主な素子の役割
・TsはR7とC2のCR充電回路の充電時間で生成します。
・D1は電源OFF時のTsリセット用です。電源スイッチを間違って切ってしまい、反射的に即時ONしてしまった場合でもTsを確保します。
・R8はバッファ抵抗です。
・D3はスレッショルドレベル調整&リレーの動作電圧をギリギリまで下げてOFF時の動作速度を促進します。(リレーがONしない事故は安全サイドなのでOKとする思想です)
・D2は還流(かんりゅう)ダイオードです。 真空管のヒーターは低抵抗なので、電源が切れた瞬間に、回路に残存する電荷を短時間で吸い込みます。そのため還流(かんりゅう)ダイオードが無いと、リレーに発生するサージ電圧の幅は狭くなり電圧は高くなります。

(3) オシロスコープによる動作の観察
① 保護回路の働きにより、電源ON時のポップノイズは、ほぼ無音のレベルです。(電源ONと同時に発生するスパイク状の波形は飛び付きノイズ。音としては出ていない。)

② 電源OFF時は100mVのポップノイズが発生しています。リレーが切れる前の段階でオペアンプに発生したポップノイズの影響と思われます。電源を切る前にEMSDを抜くことを厳守する注意が必要なレベルです。
初段の真空管のヒーターの抵抗が小さいので、電源OFF後のVcc立下りは非常に速いです。その影響がポップノイズの発生の要因になっているものと思われます。

③ 電源OFF時のポップノイズ対策の追加
オペアンプのVcc、及び、直流動作点(Vcc/2)発生回路のVccをダイオードで分離して「電源OFFからリレーがOFFするまでに要する時間(約3ms)経過後にオペアンプ回路系の電源が落ちる」ように対策すると、ほぼ無音となりました。このレベルの対策を実施すると、通常の使用ではEMSDをアンプに接続した状態で電源ON/OFFしてもポップノイズは大幅に減少します。
しかしアンプとEMSDの組み合わせ(相性)や回路の故障等によりポップノイズが発生する可能性は常に存在します。
どのようなアンプであっても0次の保護対策を必ず行うことを推奨します。

【まとめ】
ヘッドホンアンプは、人体(鼓膜)に直結するEMSDをドライブするアンプなので、耳を保護する観点が非常に重要です。
ホームページ、ブログなどで公開されている作例の中には保護回路が省略されている例があります。この記事に書かれた内容を参考にして、製作前に回路を分析し、必要により安全回路を付加することをお勧めします。
いろいろな回路の製作・試聴を安全にお楽しみください。

【イヤホン電卓について】
アンプのゲイン計算や位相補償の設計では、入力出力の単位を「電圧」とするのが一般的です。一方、EMSDの性能は、1mWの駆動電力に対する音圧レベルを「感度」として定義するのが一般的です。そのため「このEMSDを100dBの音圧レベルで鳴らすには何Vの電圧が必要なのか?」とか「アンプの出力で100mVのポップノイズが発生するが、これは音圧レベルで何dBか?」といった計算を行うためには本レポートに記載した変換計算が必要になります。
変換計算は面倒で入力ミスも起きやすいため、数値を入力するだけで結果が出るWeb計算機(イヤホン電卓)を試作しました。
このWeb電卓は、3個の数値を入力すると即座に解が出てきます。
「EMSDの感度・インピーダンス、(出したい)音圧レベル」から「必要とする駆動電圧・電力」を求める
「EMSDの感度・インピーダンス、駆動電圧(アンプの出力電圧)」から「発生する音圧レベル」を求める

※数値は単純な「数字」として計算しています。入力がrms値なら出力もrms値、入力がピーク値なら出力もピーク値です。
※数式をプロンプトとしてGeminiに与えて出来たものです。内部のアルゴリズムを式で提示させて確認しましたが、プログラムコードの確認は皆無です。
※精度についての保証は皆無です。異常値を入れた時のガード機能は特に指定していないので何が起きるかは不明です。
※電卓に表示された注意書きを十分に理解してお使いください。

この電卓を使って駆動電圧と音圧レベルの関係を計算する例を示します。
例)感度110dB/mW、インピーダンス16Ω のEMSDで80dBの音圧レベルを発生する駆動電圧(電力)は 4mV(0.001mW)
一般的なイヤホンの仕様は、感度100dB/mW~110dB/mW、インピーダンス16Ω~32Ω程度に分布していると仮定すると、効率最大・インピーダンス最低の組み合わせでは、4mVの駆動電圧で80dBの音圧レベルとなります。わずかな駆動電圧で「普通に聞く音量」を出せることが分かります。

例)感度106dB/mW、インピーダンス63Ω のEMSDで100dBの音圧レベルを発生する駆動電圧(電力)は 125.8mV(0.251mW)
ヘッドホン(S社製スタジオモニター)で大音量を再生するのに必要な駆動電圧を求めた例です。rms値で125.8mVの場合のピーク値は√2倍の178mV0pとなるので、アンプの出力電圧(駆動電圧)は(ヘッドホン接続状態で)356mVpp以上必要なことが判ります。また感度に-3dB程度のバラつきを見込むと、出力電圧は約500mVpp必要なことがわかるので、アンプに必要な出力電圧、電源電圧の余裕、等の目安が分かります。

例)感度110dB/mW、インピーダンス16Ω のEMSDに100mVの駆動電圧を加えた時の音圧レベルは108dB
アンプで発生するポップノイズ電圧がピーク値で100mVの場合、EMSDで発生するポップノイズの音圧レベルのピーク値は108dBです。短時間とはいえ100dBを上回っており、何らかの対策が必要と分かります。

作成者:svlabo